首页
通知公告
价格信息
主材价格
专业增刊
计价依据与标准
客户服务咨询电话:
0873-3730834
0871-63114620
价格指导客服一
价格指导客服二
收起>>
通知公告
·
住房城乡建设部办公厅关于启用建筑业企业 资质等建设工程企业资质电子证书的通知
·
云南省住房和城乡建设厅关于印发云南省住房城乡建设领域新技术推广应用管理办法的通知
·
自然资源部 住房城乡建设部关于进一步 支持城市更新行动若干措施的通知
·
住房城乡建设部关于提升住房品质的意见
·
关于一级、二级注册造价工程师业务办理变更的通知
·
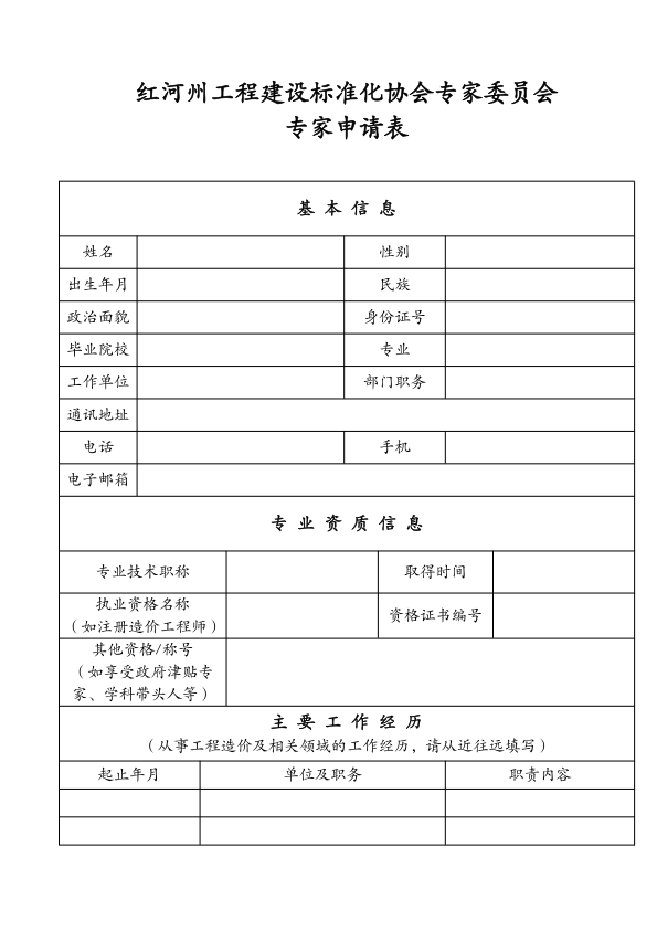
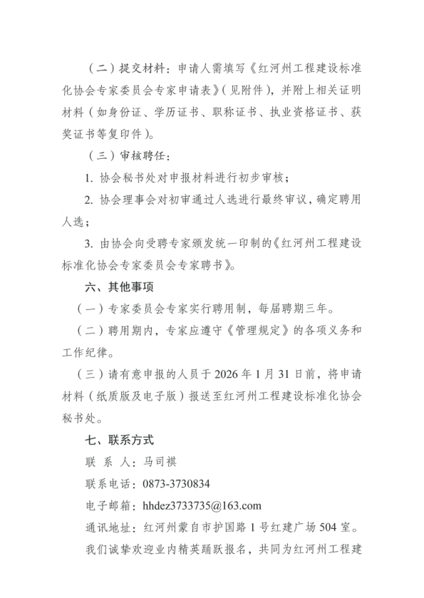
红河州工程建设标准化协会关于公开征集建设工程造价及相关领域专家的通知
·
云南省住房和城乡建设厅关于印发《云南省房屋建筑和市政基础设施工程勘察设计重大变更清单》的通知
·
红河州工程建设标准化协会关于2026年度会员入会与缴费事宜的通知
·
云南省人民政府关于印发《云南省公共租赁住房管理办法》的通知
·
住房城乡建设部办公厅等部门关于印发《贯彻落实〈中共中央办公厅、国务院办公厅关于推进新型城市基础设施建设打造韧性城市的意见〉行动方案(2025—2027年)》的通知
·
云南省住房和城乡建设厅关于发布《建设工程相关专业工程量计算标准云南省过渡期使用指南》的通知
·
云南省住房和城乡建设厅关于发布《〈建设工程工程量清单计价标准(2024)〉云南省过渡期实施规定》的通知
·
云南省传统村落保护办法
·
石屏县城市雨水篦子治理经验做法在全省推广
·
转发《云南省住房和城乡建设局关于2025 年度工程造价咨询企业“双随机、一公开”检查情况的通报》的通知
上一页
| 第
1
2
页 |
下一页
红河州工程建设标准化协会关于公开征集建设工程造价及相关领域专家的通知
添加时间:2026-01-22
友情链接:
国家工程建设标准信息网
中华人民共和国住房和城乡建设部
云南省住房和城乡建设厅
中国人事考试网
云南省建设工程造价信息网
昆明市建设工程造价协会官网
云南省城市建设培训中心
昆明市散装水泥促进网
云南省混凝土网
昆明市建设工程造价信息网
技术支持: 昆明览众科技有限公司
滇ICP备11004713号-9
Copyright 2025 .. All rights reserved